Main content start
Change.每天多學一點 改變.可大可小

Healthcare, Sport and Wellness Food Science

Advanced Certificate in Food Service Management
飲食服務管理高等證書

CEF Reimbursable Course

CEF Reimbursable Course

CEF Reimbursable Course (selected modules only)

CEF Reimbursable Course (selected modules only)

Course Code
HS003A
Application Code
2335-HS003A

Credit
30
Study mode
Part-time
Start Date
To be advised
Duration
5 months
Language
English
Course Fee
$17,000 / $13,600 (Advanced Certificate with Module A exemption)
Deadline on 21 Jul 2025 (Mon)
Enquiries
2975 5881
3104 9137
Apply Now

Highlights

The programme aims to provide students with knowledge of the operation of the food service system and basic management skills.  The programme equips students to take up supervisory duties in the food industry.

Programme Details

Programme Outline
The programme consists of 3 modules:

Module A - Food and Nutrition

  • Introduction to food and nutrition;
  • Overview of nutrients and their functions;
  • Balanced diet;
  • Specific nutritional concerns in different sub-groups;
  • Introduction to disease specific nutrition.

Module B - Food Service System Management

  • Introduction to foodservice operations;
  • Food production flow;
  • Catering equipment and facility;
  • Menu planning;
  • Recipe development and standardization;
  • Ethical principles for foodservice management.

Module C - Basic Management Skills 

  • Overview of management skills;
  • Strategic planning and decision making;
  • Implications of customer behaviour, marketing and food promotion;
  • Leadership and employee motivation;
  • Financial Management;
  • Human resources management;
  • Labour relations management;
  • Interpersonal and communication skills;
  • Critical workplace skills and problem solving.

Remarks: Exemption on module A – Food and Nutrition will be given to students who have successfully completed the HKU SPACE Advanced Diploma in Nutrition / Child and Adolescent Nutrition.

Awards
- A HKU SPACE Advanced Certificate in Food Service Management will be awarded to successful candidates.
 

Articulation
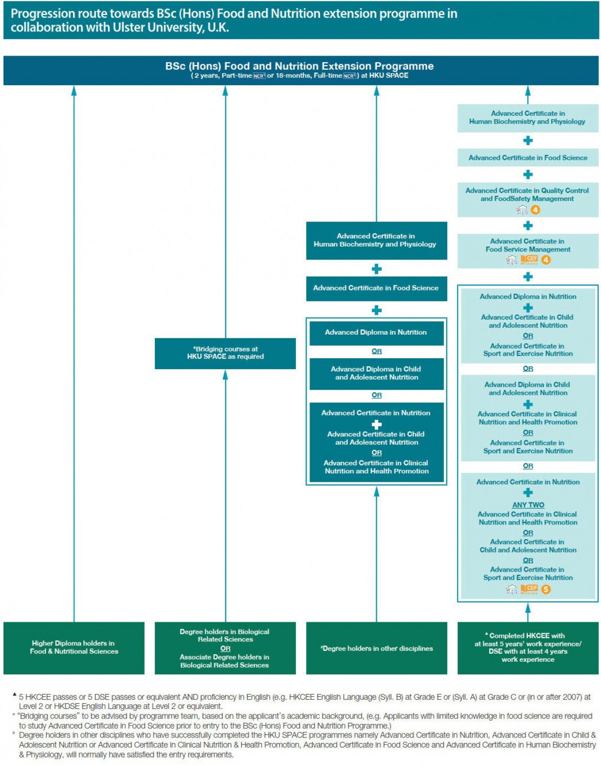
Students who successfully complete Advanced Certificate in Food Service Management together with all required HKU SPACE programmes, namely Advanced Certificate in Quality Control and Food Safety Management, Advanced Certificate in Human Biochemistry and Physiology, Advanced Certificate in Food Science, Advanced Certificate in Nutrition and any two of Advanced Certificate in Clinical Nutrition and Health Promotion, Advanced Certificate in Child and Adolescent Nutrition and/or Advanced Certificate in Sport and Exercise Nutrition and other bridging courses are eligible to apply for entry into the BSc (Hons) Food and Nutrition extension programme offered by HKU SPACE in collaboration with Ulster University, UK.

Application Code 2335-HS003A Apply Online Now
Apply Online Now

Days / Time
  • Monday, 6:45pm - 9:45pm
  • Thursday, 6:45pm - 9:45pm; some Saturday afternoons
Venue
  • HKU SPACE Learning Centre (usually Fortress Hill, Causeway Bay, Admiralty or North Point)

Progression Path

Fee

Application Fee

HK$150 (Non-refundable)

Course Fee
  • $17,000 / $13,600 (Advanced Certificate with Module A exemption)

Entry Requirements

Applicants shall:

1.have gained five passes in the HKCEE (including English Language at Level 2*) with at least 1 year related work experience e.g. food and catering industry; OR
 
2.have gained in the HKDSE Examination Level 2 in 5 subjects including English Language with at least 1 year related work experience e.g. food and catering industry; OR
 
3. (i)  be mature students over the age of 25 with extensive work experience;
AND

    (ii)  provide evidence of English proficiency, such as HKCEE or HKDSE English Language at Level 2*.

*With effect from 2007, HKU SPACE recognises Grade E previously awarded for English Language (Syllabus B) (Grade C in the case of English Language (Syllabus A)) at HKCEE as an acceptable alternative to Level 2 at HKCEE.

Preference will be given to those who are recommended by employers.

CEF

  • The CEF Institution Code of HKU SPACE is 100
CEF Courses
Advanced Certificate in Food Service Management
飲食服務管理高等證書
COURSE CODE 42K106890 FEES $17,000 ENQUIRY 2975-5881
BASIC MANAGEMENT SKILLS (MODULE FROM ADVANCED CERTIFICATE IN FOOD SERVICE MANAGEMENT)
COURSE CODE 42Z147907 FEES $5,100 ENQUIRY 2975-5881
Food Service System Management (Module from Advanced Certificate in Food Service Management)
COURSE CODE 42Z106909 FEES $8,500 ENQUIRY 3762-0833
Continuing Education Fund Continuing Education Fund
This course has been included in the list of reimbursable courses under the Continuing Education Fund.
Continuing Education Fund Reimbursable Course Continuing Education Fund Reimbursable Course (selected modules only)
Some modules of this course have been included in the list of reimbursable courses under the Continuing Education Fund.

Advanced Certificate in Food Service Management

  • This course is recognised under the Qualifications Framework (QF Level [4])

Apply

Online Application Apply Now

Application Form Application Form

Enrolment Method

Interested candidates should apply by returning the special application form, together with relevant supporting documents, copy of Hong Kong Identity Card (or valid working/dependent visa with original entry permit) and an application fee of HK$150 (non-refundable) to either:

  • By Post: Attn to Dietetics, Food and Nutrition, HKU SPACE, 13/F, Fortress Tower, 250 King's Road, North Point, Hong Kong. OR
  • In Person: any of the HKU SPACE Enrolment Counters (Attn: Dietetics, Food and Nutrition. OR
  • By online: through HKU SPACE website.
Payment Method
1. Cash, EPS, WeChat Pay Or Alipay

Course fees can be paid by cash, EPS, WeChat Pay or Alipay at any HKU SPACE Enrolment Centres.

2. Cheque Or Bank draft

Course fees can also be paid by crossed cheque or bank draft made payable to “HKU SPACE”. Please specify the programme title(s) for application and applicant’s name. You may either:

  • bring the completed form(s), together with the appropriate course or application fees in the form of a cheque, and any required supporting documents to any of the HKU SPACE enrolment centres;
  • or mail the above documents to any of the HKU SPACE Enrolment Centres, specifying “Course Application” on the envelope. HKU SPACE will not be responsible for any loss of personal information and payment sent by mail.
3. VISA/Mastercard

Applicants may also pay the course fee by VISA or Mastercard, including the “HKU SPACE Mastercard”, at any HKU SPACE enrolment centres. Holders of the HKU SPACE Mastercard can enjoy a 10-month interest-free instalment period for courses with a tuition fee worth a minimum of HK$2,000; however, the course applicant must also be the cardholder himself/herself. For enquiries, please contact our staff at any enrolment centres.

4. Online Payment

Online application / enrolment is offered for most open admission courses (enrolled on first come, first served basis) and selected award-bearing programmes. Application fees and course fees of these programmes/courses can be settled by using "PPS by Internet" (not available via mobile phones), VISA or Mastercard. In addition to the aforesaid online payment channels, new and continuing students of award-bearing programmes with available online service, they may also pay their course fees by Online WeChat Pay, Online Alipay or Faster Payment System (FPS). Please refer to Enrolment Methods - Online Enrolment  for details.

Notes

  • If the programme/course is starting within five working days, application by post is not recommended to avoid any delays. Applicants are advised to enrol in person at HKU SPACE Enrolment Centres and avoid making cheque payment under this circumstance.

  • Fees paid are not refundable except under very exceptional circumstances (e.g. course cancellation due to insufficient enrolment), subject to the School’s discretion. In exceptional cases where a refund is approved, fees paid by cash, EPS, WeChat Pay, Alipay, cheque, FPS or PPS by Internet will be reimbursed by a cheque, and fees paid by credit card will be reimbursed to the credit card account used for payment. 

  • In addition to the published fees, there may be additional costs associated with individual programmes. Please refer to the relevant course brochures or direct any enquiries to the relevant programme team for details.
  • Fees and places on courses cannot be transferrable from one applicant to another. Once accepted onto a course, the student may not change to another course without approval from HKU SPACE. A processing fee of HK$120 will be levied on each approved transfer.
  • HKU SPACE will not be responsible for any loss of payment, receipt, or personal information sent by mail.
  • For payment certification, please submit a completed form, a sufficiently stamped and self-addressed envelope, and a crossed cheque for HK$30 per copy made payable to “HKU SPACE” to any of our enrolment centres.