Main content start
Change.每天多學一點 改變.可大可小

Healthcare, Sport and Wellness Dietetics and Nutrition

Advanced Certificate in Human Biochemistry and Physiology
人類生物化學及生理學高等證書

Course Code
HS005A
Application Code
2345-HS005A

Credit
45
Study mode
Part-time
Start Date
To be advised
Duration
9 months
Language
English
Course Fee
$21,800 (whole certificate); $7,300 (module E only)
Application to Module E only is permitted to graduates from this certificate before 2009.
Deadline on 11 Aug 2025 (Mon)
Enquiries
2975 5881
3104 9137
Apply Now

Highlights

This programme is designed to introduce human biochemistry and physiology to the students. This programme provides an in-depth knowledge of human biochemistry and physiology at degree level. Graduates from this programme will have acquired concepts of biochemistry and physiology which will allow them to embark onto a degree in nutritional sciences.
Biochemistry lab practical

Biochemistry lab practical

This programme is also one of the bridging courses for non-degree holders entering the BSc (Hons) in Human Nutrition programme and the final year BSc (Hons) in Food and Nutrition programme at Ulster University, UK.

Programme Details

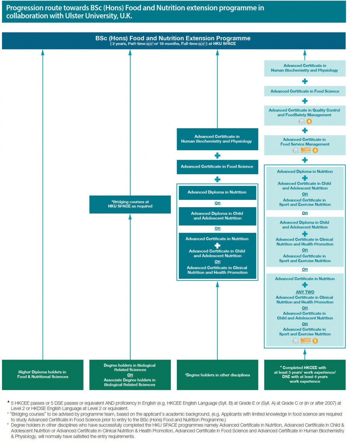
Progression Route
  • Upon successful completion of this programme, together with other required HKU SPACE programmes,, graduates will be eligible to apply for the part-time BSc (Hons) Food and Nutrition extension programme.
  • This Advanced Certificate is a bridging course for HKU SPACE Associate Degree holders or equivalent who wish to articulate to  the BSc (Hons) Human Nutrition and/or the  BSc (Hons) Food and Nutrition programmes  at  Ulster University U.K. (Applications  will be considered on a case-by-case basis by Ulster University).
Programme Content
The programme covers 5 modules:
Module A: Basic Human Physiology I
Module B: Basic Human Physiology II
Module C: Principles of Human Biochemistry I
Module D: Principles of Human Biochemistry II
Module E: Laboratory Practical in Human Biochemistry and Physiology
 
Programme Structure
The programme will be offered on a part-time basic. It focuses on human biochemistry and human physiology. Students will normally meet for two sessions per week.
 
Mode of Delivery
The programme will be delivered through face-to-face seminars, class-interactive discussions, and laboratory practicals.
 
Award
A HKU SPACE Advanced Certificate in Human Biochemistry and Physiology will be awarded to successful candidates.
 
Application Code 2345-HS005A Apply Online Now
Apply Online Now

Days / Time
  • Monday, & Thursday 6:45pm - 9:45pm; and occasionally Saturday afternoons (Module A to D)
  • Saturday afternoons (Module E)
Venue
  • HKU SPACE Learning Centre (usually Admiralty, Causeway Bay, Fortress Hill or North Point) / HKU Campus

Progression Path

Fee

Application Fee

HK$150 (Non-refundable)

Course Fee
  • $21,800 (whole certificate); $7,300 (module E only)
    Application to Module E only is permitted to graduates from this certificate before 2009.

Entry Requirements

Applicants shall:

1. (a) hold a bachelor’s degree awarded by a recognised university; OR
     (b) hold a higher diploma awarded by a recognised university with at least 2 years work experience; OR
     (c) completed the following certificates awarded within the HKU system through HKU SPACE:
           (i) Advanced Certificate in Nutrition; and
           (ii) Advanced Certificate in Food Service Management; and
           (iii) Advanced Certificate in Quality Control and Food Safety Management; and
           (iv) Any TWO of the following certificates
                  - Advanced Certificate in Child and Adolescent Nutrition; or
                  - Advanced Certificate in Clinical Nutrition and Health Promotion; or
                  - Advanced Certificate in Sport and Exercise Nutrition
           (v)  - have gained in the HKCEE Grade E in 4 subjects with at least 5 years work experience; OR
                  - have gained in the HKDSE Examination level 2 in 4 subjects with at least 4 years work experience;

AND
2. provide evidence of English proficiency, such as
(a) HKCEE English Language (Syllabus B) at Grade E or English Language (Syllabus A) at Grade C or English Language (in or after 2007) at Level 2; OR
(b) HKDSE Examination English Language at Level 2;

AND
have successfully completed the HKU SPACE Human Biology and Organic Chemistry I & II short courses. Those with a pass in the HKCEE Chemistry and Biology OR have gained in the HKDSE Examination at Level 2 in both Chemistry (or Level 3 in Combined Science (Chemistry)) and Biology (or Level 3 in Combined Science (Biology)) or equivalent will be exempted.

Apply

Online Application Apply Now

Application Form Application Form

Enrolment Method

Interested candidates should apply by returning the enrolment form, together with relevant supporting documents, copy of Hong Kong Identity Card (or valid working / dependent visa with original entry permit) and  and an application fee of HK$150 made payable to "HKU SPACE" (non-refundable) to either:

  • By Post: Dietetics, Food and Nutritional Sciences, HKU SPACE, 13/F., Fortress Tower, 250 King's Road, Hong Kong  OR
  • In Person: any of the HKU SPACE Enrolment Counters (Attn: Dietetics, Food and Nutritional Sciences) OR
  • By online: through HKU SPACE website.

 

Remark:

  • Applicants should note that simply meeting the minimum admissions requirements does not guarantee entry to a programme. Places are subject to availability and selection criteria, if any.
  • As Hongkong Post adopted new postage rates on 1 January 2018, please make sure that sufficient postage is provided when you send us your supporting documents by post. For mails with postage underpaid, we shall return the mails to senders or ask them to pay for the shortage. Such actions may delay the processing of the applications concerned.

      For new postage rates please refer to Hongkong Post https://www.hongkongpost.hk/en/postage_rate_2018/

Payment Method
1. Cash, EPS, WeChat Pay Or Alipay

Course fees can be paid by cash, EPS, WeChat Pay or Alipay at any HKU SPACE Enrolment Centres.

2. Cheque Or Bank draft

Course fees can also be paid by crossed cheque or bank draft made payable to “HKU SPACE”. Please specify the programme title(s) for application and applicant’s name. You may either:

  • bring the completed form(s), together with the appropriate course or application fees in the form of a cheque, and any required supporting documents to any of the HKU SPACE enrolment centres;
  • or mail the above documents to any of the HKU SPACE Enrolment Centres, specifying “Course Application” on the envelope. HKU SPACE will not be responsible for any loss of personal information and payment sent by mail.
3. VISA/Mastercard

Applicants may also pay the course fee by VISA or Mastercard, including the “HKU SPACE Mastercard”, at any HKU SPACE enrolment centres. Holders of the HKU SPACE Mastercard can enjoy a 10-month interest-free instalment period for courses with a tuition fee worth a minimum of HK$2,000; however, the course applicant must also be the cardholder himself/herself. For enquiries, please contact our staff at any enrolment centres.

4. Online Payment

Online application / enrolment is offered for most open admission courses (enrolled on first come, first served basis) and selected award-bearing programmes. Application fees and course fees of these programmes/courses can be settled by using "PPS by Internet" (not available via mobile phones), VISA or Mastercard. In addition to the aforesaid online payment channels, new and continuing students of award-bearing programmes with available online service, they may also pay their course fees by Online WeChat Pay, Online Alipay or Faster Payment System (FPS). Please refer to Enrolment Methods - Online Enrolment  for details.

Notes

  • If the programme/course is starting within five working days, application by post is not recommended to avoid any delays. Applicants are advised to enrol in person at HKU SPACE Enrolment Centres and avoid making cheque payment under this circumstance.

  • Fees paid are not refundable except under very exceptional circumstances (e.g. course cancellation due to insufficient enrolment), subject to the School’s discretion. In exceptional cases where a refund is approved, fees paid by cash, EPS, WeChat Pay, Alipay, cheque, FPS or PPS by Internet will be reimbursed by a cheque, and fees paid by credit card will be reimbursed to the credit card account used for payment. 

  • In addition to the published fees, there may be additional costs associated with individual programmes. Please refer to the relevant course brochures or direct any enquiries to the relevant programme team for details.
  • Fees and places on courses cannot be transferrable from one applicant to another. Once accepted onto a course, the student may not change to another course without approval from HKU SPACE. A processing fee of HK$120 will be levied on each approved transfer.
  • HKU SPACE will not be responsible for any loss of payment, receipt, or personal information sent by mail.
  • For payment certification, please submit a completed form, a sufficiently stamped and self-addressed envelope, and a crossed cheque for HK$30 per copy made payable to “HKU SPACE” to any of our enrolment centres.